中文版
|
English
|
首页
学院概况
学院介绍
现任领导
机构设置
办公电话
师资队伍
师资概况
正高教师
特聘教授
青年百人
副高教师
中级教师
导师简介
学科建设
学科概况
优势学科
重点学科
博士后流动站
学位授权点
科技工作
研究机构
研究团队
科技服务
重点实验室
重点实验室动态
招生就业
本科招生
研究生招生
继续教育招生
人才培养
本科教育
专业介绍
培养方案
教务管理
本科招生
研究生教育
培养方案
校级制度
院级制度
培养动态
继续教育
继续教育
继续教育招生
合作交流
联合培养
科研合作
实践基地
研究生工作站
团学工作
工作网络
校园文化
学生风采
就业指导
党建工作
组织机构
院分党校
纪检监察
统战工作
工会工作
工作动态
建言献策
生活服务
心理指导
在线答疑
关工委工作
实验室安全
规章制度
安全动态
校友工作
人才培养
人才培养
本科教育
专业介绍
培养方案
教务管理
本科招生
研究生教育
培养方案
校级制度
院级制度
培养动态
继续教育
继续教育
继续教育招生
首页
>
人才培养
>
研究生教育
>
培养动态
> 正文
培养动态
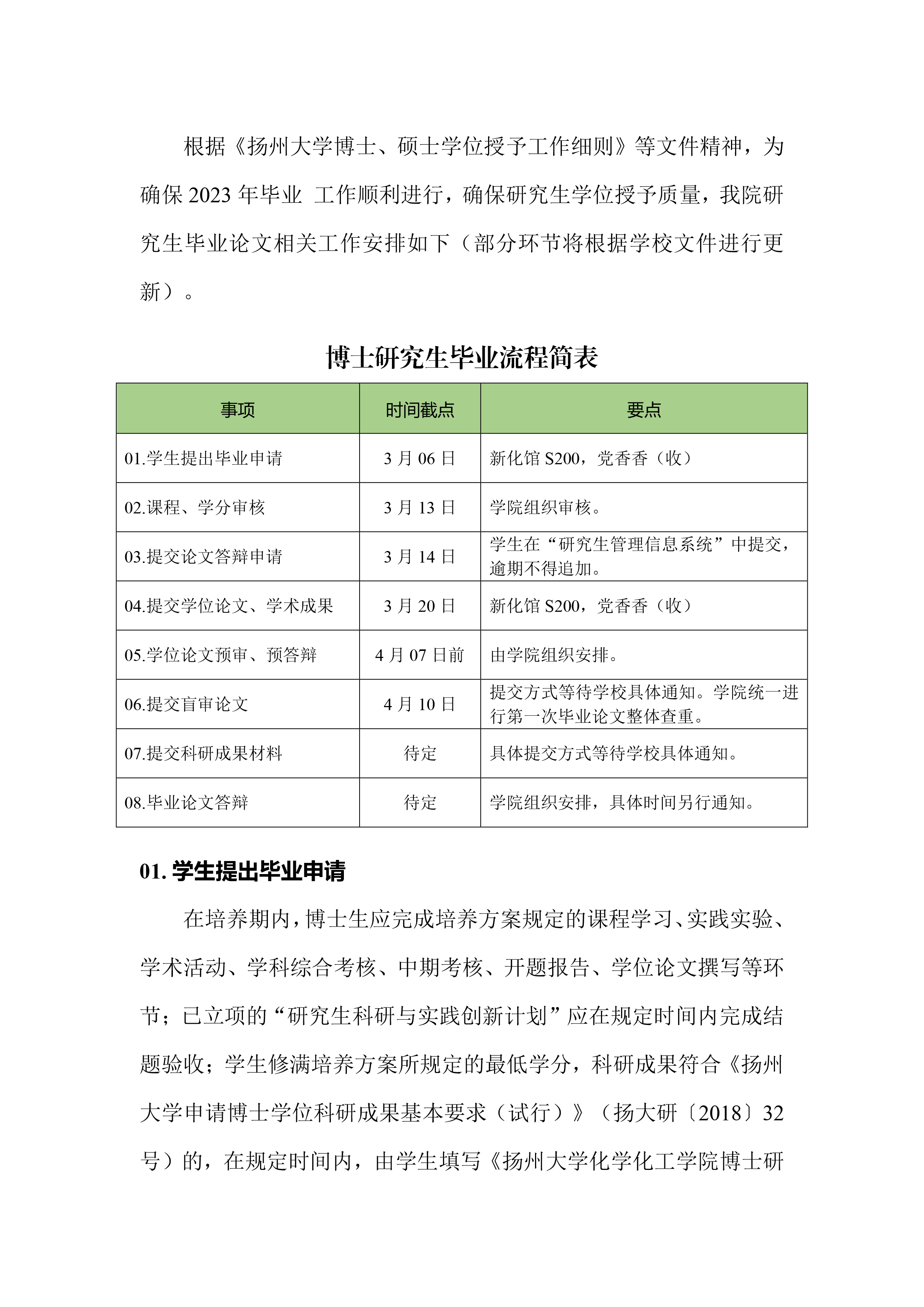
化学化工学院2023年上半年博士研究生毕业工作安排
发布日期:2023-02-24
浏览次数:
附件【
附件1:化学化工学院博士生毕业申请书(学生申请、导师审核).docx
】已下载
次
附件【
附件2:系统内外申请学位论文信息汇总表.xls
】已下载
次
附件【
附件3:学术学位博士学位论文抽检封面.doc
】已下载
次
附件【
附件4:扬州大学研究生学位论文格式规范(试行).doc
】已下载
次
常用科研链接
常用教学链接
常用学工链接
ESI(校内)
Web of Science(校内)
扬州大学社会合作与服务处
扬州大学科技处
江苏省教育厅
江苏省科技厅
国家知识产权局
国家自然科学基金委
扬州大学综合缴费平台
扬州大学一卡通缴费系统
扬州大学在线教育综合平台
扬州大学教务管理
扬州大学教务处
扬州大学学生工作处
扬州大学智慧就业平台
版权所有:扬州大学化学与材料学院(创新材料与能源研究院)
苏公网安备 32100302010246号
地址:扬州大学瘦西湖校区化学与材料学院 邮编:225002